本文へスキップ
循環型社会形成推進協議会
Construction Eco Spirit Association
CESA
コロナ対策に関して
stop covid19
CESAアクションプログラムの実施にあたっては
以下の事項を遵守し、感染防止対策を行います
基本事項のチェックリストを使用しています
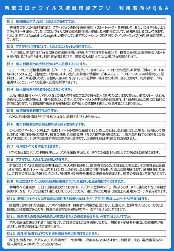
接触確認アプリを導入しています
このページの先頭へ
contents
トップページ
top page
プロフィール
profile
プログラム案内
環境防人マスターとは
安全について
schedule
活動報告
report
メンバー
information
地域ご案内
園児ご案内
実施
問い合わせ